Hyväksytty johtoryhmässä 30.12.2021 | Jakelu VAMKin verkkosivuilla
Sisällysluettelo
- 1. Johdanto
- 2. Arvio aiempien toimenpiteiden toteutumisesta ja tuloksista
- 3. Työryhmä ja kuvaus suunnitteluprosessista
- 4. Opiskelijoiden tasa-arvon ja yhdenvertaisuuden nykytilan kartoitus
- 4.1 Opiskelijatilastoja
- 4.2 Olemassa olevien ohjeistusten kartoitus
- 4.3 Koulutuksen järjestäjän toiminta
- 4.3.1 Opiskelijavalinnat
- 4.3.2 Koulutus
- 4.3.3 Ohjaus
- 4.3.4 Oppimisympäristöt
- 4.4 Opiskelijakunta VAMOKin toiminta
- 4.5 Palautteiden ja arviointien hyödyntäminen tasa-arvo- ja yhdenvertaisuustoiminnassa
- 4.6 Opiskelijoiden tasa-arvon ja yhdenvertaisuuden tilaa kartoittava kysely
- 4.6.1 Vastaajat
- 4.6.2 Tasa-arvon ja yhdenvertaisuuden tila
- 4.6.3 Epäasiallinen käyttäytyminen, syrjintä ja häirintä
- 4.6.4 Saavutettavuuden tila
- 4.6.5 Vastaajien antamat kehittämisehdotukset
- 5. Kehittämistavoitteet ja -toimenpiteet opiskelijoiden tasa-arvon ja yhdenvertaisuuden edistämiseksi VAMKissa
- Liitteet
Keskeiset käsitteet
- Saavutettavuus: fyysinen, psyykkinen ja sosiaalinen ympäristö mahdollistaa yhdenvertaisen osallisuuden henkilökohtaisista ominaisuuksista riippumatta.
- Tasa-arvo: kaikkien ihmisten yhtäläinen arvo yksilöinä ja yhteiskunnan jäseninä. Tasa-arvolaki kuitenkin tähtää erityisesti naisten ja miesten väliseen tasa-arvoon sekä sukupuoli-identiteetistä ja sukupuolen ilmaisusta johtuvan syrjinnän poistamiseen.
- Yhdenvertaisuus: samanarvoisuus eri ihmisryhmien välillä. Yhdenvertaisuuslaki kieltää syrjinnän iän, alkuperän, kansalaisuuden, kielen, uskonnon, vakaumuksen, mielipiteen, poliittisen toiminnan, ammattiyhdistystoiminnan, perhesuhteiden, terveydentilan, vammaisuuden, seksuaalisen suuntautumisen tai muun henkilöön liittyvän syyn perusteella. Näitä kutsutaan syrjintäperusteiksi.
- Syrjintä: henkilön tai ihmisryhmän kohtelemista ilman hyväksyttävää syytä eri tavoin kuin toisia samassa asemassa olevia em. syrjintäperusteiden nojalla.
- Välitön syrjintä: jotakuta kohdellaan em. syrjintäperusteen nojalla huonommin kuin jotakuta muuta.
- Välillinen syrjintä: näennäisesti puolueeton sääntö asettaa henkilöt todellisuudessa eriarvoiseen asemaan.
- Moniperustainen syrjintä: ihminen voi joutua syrjityksi eri perusteilla eri tilanteissa tai samassa tilanteessa useammalla em. syrjintäperusteella.
- Vihapuhe: loukkaavaa puhetta tai ilmaisua, joka rajoittaa kohteensa oikeutta olla, tulla kuulluksi ja kuulla sellaisena kuin on. Vihapuheella hyökätään yksilöä tai ihmisryhmää kohtaan em. syrjintäperusteiden nojalla.
- Positiivinen erityiskohtelu: kohtelu, jonka tarkoituksena on tosiasiallisen yhdenvertaisuuden edistäminen taikka syrjinnästä johtuvien haittojen ehkäiseminen tai poistaminen.
- Häirintä: henkilön tai ihmisryhmän ihmisarvon ja koskemattomuuden loukkaaminen siten, että luodaan uhkaava, halventava tai hyökkäävä ilmapiiri.
- Seksuaalinen häirintä: vihjailu, ehdottelu ja seksuaalisesti värittyneet vitsit, vartaloa, pukeutumista tai yksityiselämää koskevat puheet ja kysymykset.
- Epäasiallinen kohtelu tai kiusaaminen: esim. perättömien tietojen tai juorujen levittäminen sekä mustamaalaaminen, naurunalaiseksi saattaminen, aiheeton arvostelu, suullisten tai kirjallisten uhkausten esittäminen ja väärien syytösten esittäminen.
1. Johdanto
Laki naisten ja miesten välisestä tasa-arvosta (609/1986) eli tasa-arvolaki velvoittaa koulutuksen järjestäjää huolehtimaan ja edistämään tasa-arvon toteutumista koulutuksessa ja opetuksessa. Yhdenvertaisuuslaki (1325/2014) puolestaan edellyttää, että koulutuksen järjestäjä arvioi ja edistää yhdenvertaisuuden toteutumista toiminnassaan. Yhdenvertaisuuden edistämisvelvollisuutta toteutettaessa tulee ottaa huomioon yhdenvertaisuuslaissa kielletyt erotteluperusteet, kun taas tasa-arvon edistämisessä huomiota on kiinnitettävä oppilas- tai opiskelijavalintoihin, opetuksen järjestämiseen, oppimiseroihin ja opintosuoritusten arviointiin sekä seksuaalisen häirinnän ja sukupuoleen perustuvan häirinnän ehkäisemiseen ja poistamiseen. Molemmat lait vaativat koulutuksen järjestäjää esittämään suunnitelman tasa-arvon ja yhdenvertaisuuden tilasta, tarvittavista toimenpiteistä niiden edistämiseksi sekä arvioinnin aiempien toimenpiteiden vaikutuksista. Suunnitelma tulee laatia yhteistyössä opiskelijoiden ja henkilöstön kanssa, ja se voi olla oma dokumenttinsa tai sisällyttää muihin oppilaitoksen dokumentteihin. Koulutusta koskevaa, opiskelijoiden tasa-arvo- ja yhdenvertaisuussuunnitelmaa ei saa kuitenkaan sisällyttää henkilöstön suunnitelmaan lain velvoitteiden erojen vuoksi.
Vaasan ammattikorkeakouluyhteisöön (myöhemmin VAMK) kuuluvat henkilöstö (opetus-, hallinto- ja tukipalveluhenkilöstö), opiskelijat, alumnit, hakijat sekä yhteistyökumppanit (työelämäyhteistyö ja opiskelijoiden palveluita tuottavat kumppanit). Kaikkia edellä mainittuja ryhmiä kohdellaan VAMKissa tasa-arvoisesti ja yhdenvertaisesti. VAMKissa ei suvaita syrjintää iän, sukupuolen, alkuperän, kansalaisuuden, kielen, uskonnon, vakaumuksen, mielipiteen, poliittisen toiminnan, ammattiyhdistystoiminnan, perhesuhteiden, terveydentilan, vammaisuuden, seksuaalisen suuntautumisen, tai muun henkilön liittyvän syyn perusteella. Myöskään epäasiallinen kohtelu tai kiusaaminen ei ole sallittua. VAMKissa on linjattu lisäksi, että kampus on uskonnollisesti ja poliittisesti sitoutumaton ja että edistämme yhdenvertaisuutta avoimella tiedottamisella.
Tämä suunnitelma on laadittu opiskelijoiden tasa-arvon ja yhdenvertaisuuden edistämiseksi. Suunnitelmassa ja sitä täydentävissä dokumenteissa on kuvattu periaatteet opiskelijoiden tasa-arvoiseen, yhdenvertaiseen ja oikeudenmukaiseen kohteluun sekä epäkohtiin puuttumiseen. Suunnitelmassa on neljä osiota: arvio aiempien toimenpiteiden toteutumisesta ja tuloksista, työryhmä ja kuvaus suunnitteluprosessista, selvitys opiskelijoiden tasa-arvon ja yhdenvertaisuuden nykytilasta ja sen kartoituksesta sekä kartoituksen perusteella valitut kehittämistoimenpiteet. Suunnitelman toteutumista seurataan vuoden välein.
2. Arvio aiempien toimenpiteiden toteutumisesta ja tuloksista
VAMKissa ei ole aiemmin tehty erillistä koulutusta ja opiskelijoita koskevaa tasa-arvo- ja yhdenvertaisuussuunnitelmaa. Tästä syystä aiempien suunnitelmien kehittämistoimenpiteiden toteutumista ja tuloksia ei voida arvioida, vaan systemaattinen seuranta- ja arviointikäytäntö aloitetaan tämän suunnitelman julkaisun myötä. Tasa-arvo- ja yhdenvertaisuustyössä tullaankin tulevaisuudessa noudattamaan VAMKin laatutyössä hyödynnettävää jatkuvan kehittämisen periaatetta, jossa kehittämistyö perustuu suunnittelun, toteuttamisen, seurannan ja arvioinnin sekä kehittämisen sykliin. Periaatetta mukaillen ja lain vaatimukset huomioiden tasa-arvo- ja yhdenvertaisuustyöhön on luotu seuraavassa kappaleessa kuvattu suunnitteluprosessi. Sitä on noudatettu myös tätä suunnitelmaa tehdessä.
3. Työryhmä ja kuvaus suunnitteluprosessista
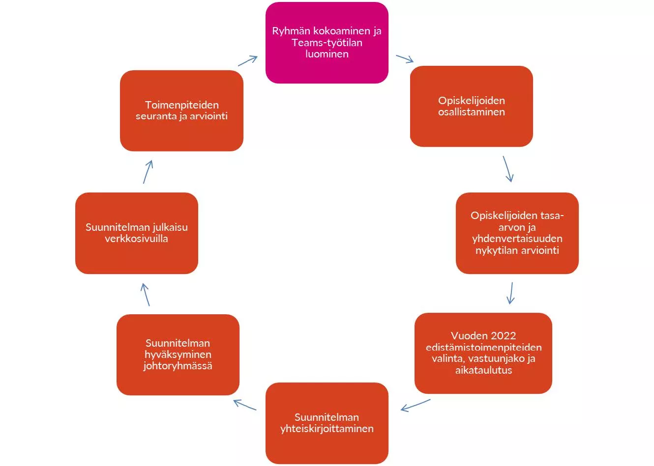
Kuviossa 1. on esitetty VAMKin opiskelijoiden tasa-arvo- ja yhdenvertaisuussuunnittelun prosessi. Prosessi käynnistyi suunnitteluun osallistuvien ryhmän kokoamisella sekä ryhmän Teams-työtilan luomisella. Hallintojohtaja Leena Vilkunan alaisuudessa toiminutta suunnitteluryhmää veti turvallisuus, työsuojelu- ja kiinteistöpäällikkö Sanna Torkko ja muita henkilöstön jäseniä olivat laatupäällikkö Iida Svärd, hyvinvointityöryhmän puheenjohtaja, lehtori Kalevi Ylinen ja HR-asiantuntija Anna Sjöholm. Opiskelijoita edusti opiskelijakunta VAMOKin sosiaalipoliittinen vastaava ja hyvinvointityöryhmän opiskelijajäsen Jenna Laitila.
Kuvio 1. Opiskelijoiden tasa-arvo- ja yhdenvertaisuussuunnitelman suunnitteluprosessi.
Työryhmä kirjoitti suunnitelmaa yhteiskirjoittamisen mallilla Teamsissa ja kokoontui startti-, kartoitus-, toimenpiteiden päätös- ja kirjoitusvaiheissa pienryhminä neljä kertaa. Lisäksi työryhmä tapasi kerran opiskelijakunnan hallituksen jäseniä etäpalaverissa, jossa kartoitettiin VAMOKin tasa-arvon ja yhdenvertaisuuden nykytilaa sekä niitä edistäviä toimia ja pohdittiin kehittämistoimenpiteitä tulevalle vuodelle. VAMOKin hallitus osallistui myös suunnitelman oikolukuun ja kommentointivaiheeseen. VAMKin johtoryhmä hyväksyi suunnitelman ennen suunnitelman julkaisua. Osana suunnitteluprosessia tässä suunnitelmassa valittujen kehittämistoimenpiteiden toteutumista tullaan seuraamaan ja arvioimaan jäljempänä esitetyn aikataulun mukaisesti. Näin Kuviossa 1 esitetty suunnitteluprosessi toistuu jälleen suunnitelmaa päivitettäessä.
4. Opiskelijoiden tasa-arvon ja yhdenvertaisuuden nykytilan kartoitus
4.1 Opiskelijatilastoja
20.9.2021 tilastointipäivänä VAMKissa oli kirjoilla yhteensä 3378 opiskelijaa. Heistä 1908 on henkilötunnuksen perusteella miehiä ja 1470 henkilötunnuksen perusteella naisia. Opiskelijoista kotimaakseen Suomen ilmoitti 3104 opiskelijaa, jonkun muun maan 274 opiskelijaa.
Opiskelijoiden ikäjakauma:
| Ikä: | Opiskelijamäärä |
| 17-20 | 405 |
| 21-25 | 1710 |
| 26-30 | 543 |
| 31-35 | 276 |
| 36-40 | 213 |
| 41-50 | 180 |
| 51- | 51 |
4.2 Olemassa olevien ohjeistusten kartoitus
Nykytilan arviointivaiheen aluksi kaikki VAMKissa jo olemassa oleva aihetta käsittelevä ohjeistus kartoitettiin. Keskeisimpien dokumenttien sisältöä suhteessa tasa-arvolakiin ja yhdenvertaisuuslakiin on havainnollistettu Kuviossa 2. Opiskelijoita koskevan materiaalin rinnalla siinä on esitettynä henkilöstöä koskevat, pääosin henkilöstön intrassa olevat ohjeistukset, sillä kartoituksessa haluttiin tarkastella ohjeistusten tilaa kokonaisvaltaisesti. Pyrkimyksenä oli varmistaa, että ohjeistukset olivat riittäviä ja että opiskelijoilla on pääsy heitä koskeviin tasa-arvo- ja yhdenvertaisuusohjeistuksiin. Kartoitus kattoi myös opiskelijakunnan materiaalit. Kaikkien opiskelijoiden kannalta keskeisten materiaalien havaittiin olevan julkisia ja/tai opiskelijoiden saatavilla. Haasteeksi tunnistettiin kuitenkin tiedon hajanaisuus sekä aiemman opiskelijoita koskevan tasa-arvo- ja yhdenvertaisuussuunnitelman puuttuminen.
Kuvio 2. VAMKin tasa-arvo- ja yhdenvertaisuuden edistämiseen kantaa ottavat dokumentit (mustalla kirjoitetut on julkaistu VAMKin verkkosivuilla, punertavat eivät ole julkisia tiedostoja).
4.3 Koulutuksen järjestäjän toiminta
4.3.1 Opiskelijavalinnat
VAMKin koulutukset ovat avoimina kaikille hakijoille koulutusalan valintaperusteet huomioiden eikä valintaprosessi syrji ketään. Noudatamme valtakunnallisia valintaperusteita ja koulutuksittain VAMKissa käytössä olevia yhteisesti sovittuja menettelytapoja, jotka on kirjattu SORA-ohjeeseen ja tutkintosääntöömme (Kuvio 2). Rohkaisemme hakijoita hakeutumaan tasapuolisesti eri aloille ja tuemme toimenpiteitä, jotka edesauttavat VAMKin koulutusalojen arvostusta. Opiskelijavalinnassa ja perehdytyksessä noudatetaan avoimuuden ja yhdenvertaisuuden periaatteita. Valintaperusteet ovat avoimia, läpinäkyviä ja syrjimättömiä, ja perehdytystä tarjotaan kaikille uusille opiskelijoille yhteisten ryhmäohjaajien ohjeistusten mukaan.
4.3.2 Koulutus
Kohtelemme opiskelijoita tasa-arvoisesti ja yhdenvertaisesti ja pyrimme siihen, että tasa-arvo- ja yhdenvertaisuusteema sisällytetään opetussuunnitelmiin, opetukseen ja opetusmateriaaleihin. VAMKissa kaikilla opiskelijoilla on yhdenvertaiset mahdollisuudet saada korkeatasoista opetusta. Opetus, oppimateriaalit ja opetuksen tukipalvelut edistävät eri ryhmien tasa-arvoista kohtelua ja ryhmien välistä dialogia sekä kunnioittavat opiskelijoiden yksilöllisyyttä ja kulttuurisia erityispiirteitä. Opiskelijoilla on myös tasa-arvoiset ja yhdenvertaiset mahdollisuudet suorittaa opintoihin sisältyviä harjoitteluita. Lisäksi opiskelijoita kannustetaan moninaiseen yhteistyöhön ja verkostoitumiseen jo opintojen aikana.
Tutkintosääntömme mukaisesti VAMKin opetus- ja tutkintokieli on suomi. Suomenkielisiin tutkinto-ohjelmiin voi sisältyä englannin kielellä toteutettavia opintojaksoja, jos se on opiskeltavan alan kannalta tarkoituksenmukaista ja tukee opiskelijan kansainvälistymistä. Vastaavasti englanninkielisiin tutkinto-ohjelmiin voi sisältyä suomenkielisiä opintojaksoja, jotka tukevat opiskelijan integroitumista suomalaiseen työelämään. Kunkin tutkinto-ohjelman hyväksytyissä opetussuunnitelmissa määritellään opintojaksoilla käytettävä kieli.
Tutkintosääntömme ohjaa opiskelija-arviointiemme yhdenvertaisuutta ja tasa-arvoisuutta. Opiskelijalla on mahdollisuus saada tietoa oman osaamisensa arvioinnista. Opintojakson arviointiperusteet ovat julkisia ja kohtelevat opiskelijoita yhdenvertaisesti opiskelijan henkilökohtaisista ominaisuuksista tai arvioijasta riippumatta. Osaamisen arviointi perustuu opetussuunnitelmiin kirjattuihin opintojakson osaamistavoitteisiin ja arviointikriteereihin. Arviointikriteereitä tarkennetaan opintojakson toteuttamissuunnitelmassa ja opettaja kertoo ne opiskelijoille opintojakson toteutuksen alkaessa. Arvioinnin oikaisemisessa noudatetaan ammattikorkeakoululain (932/2014) ja ammattikorkeakouluista annetun asetuksen (1129/2014) mukaista menettelyä.
4.3.3 Ohjaus
Opiskelijoilla on tasa-arvoiset ja yhdenvertaiset mahdollisuudet saada ohjausta opintojensa etenemiseksi. Opiskelijoilla on käytössään ryhmäohjaajan, opinto-ohjaajan, opintopsykologin sekä erityisopettajan ohjaus- ja neuvontapalvelut. Lisäksi opiskelijoilla on käytössään Ylioppilaiden terveydenhoitosäätiö YTHS:n laajat terveys- ja neuvontapalvelut. Jokaiselle opiskelijalle laaditaan henkilökohtainen opetussuunnitelma (HOPS), jota päivitetään opintojen edetessä.
4.3.4 Oppimisympäristöt
Fyysiset ja virtuaaliset oppimisympäristöt ovat mahdollisimman esteettömiä ja saavutettavia. Kampuksemme ovat pääasiassa esteettömiä. Vuonna 2021 päärakennukseen (Wolffintie 30) on tehty esteettömyyskartoitus, jossa ei todettu esteettömyyspuutteita, tosin parannusehdotuksia annettiin mm. kuulemisympäristön kehittämiseen liittyen. Alereen tehdään vastaava esteettömyyskartoitus myöhemmin. Technobotnian osalta tilojen esteettömyys tullaan huomioimaan aiempaa paremmin tulevassa laajassa tilojen peruskorjauksessa. Osa kampuksen wc-tiloista on sukupuolen perusteella määrittämättömiä kaikkien käytössä olevia ns. unisex-vessoja. Lisäksi tasa-arvon ja yhdenvertaisuuden teema näkyy VAMKin kampuksella vuosittain ihmisoikeustapahtuma Priden aikaisena sateenkaariliputuksena.
4.4 Opiskelijakunta VAMOKin toiminta
Opiskelijakunta VAMOKin toimintaan ovat tervetulleita kaikki opiskelijat taustastaan, ominaisuuksistaan tai näkemyksistään riippumatta. VAMOKin hallitus- ja edustajistopaikat valitaan vaaleilla, eikä hallituksessa tai edustajistossa ole millekään ryhmälle, sukupuolelle tai katsomukselle niin sanottuja kiintiöpaikkoja. Opiskelijakunnan toiminta on myös uskonnollisesti ja poliittisesti sitoutumatonta. Edustajistovaaleissa jäsenillä on mahdollista muodostaa ehdokaslistoja myös poliittisten puolueiden nimissä. Valituiksi tullessaan edustajiston jäsenet edustavat kuitenkin äänestäjiään opiskelijoita, eivät poliittista taustajärjestöään sinänsä. Vuoden 2021 edustajistovaaleissa asetettiin yksi poliittisen puolueen nimellä varustettu ehdokaslista, josta yksi edustaja tuli valituksi edustajistoon.
Opiskelijakunta organisoi ja koordinoi VAMKille ostopalveluna aloittavien opiskelijoiden tutortoimintaa. Tutorit nimetään ryhmäkohtaisesti kaikille aloittaville opiskelijaryhmille, myös monimuoto-opiskelijoille sekä kansainvälisille opiskelijoille. Vaihto-opiskelijoille nimetään henkilökohtaiset kv-tutorit. Osana tutoreiden koulutusta keskustellaan kaikkien aloittavien opiskelijoiden yhdenvertaisesta kohtelusta ja siitä, että tutoreiden tärkein tehtävä on saada uudet opiskelijat tuntemaan olonsa tervetulleiksi VAMKiin taustastaan riippumatta. Tutorkoulutusmateriaali ei ole julkista (Kuvio 2).
Opiskelijakunta järjestää laajasti erilaisia opiskelijatapahtumia, joiden tavoitteena on tarjota jokaiselle opiskelijalle sopivaa vapaa-ajan tekemistä. Opiskelijakulttuuriin kuuluu kiinteänä osana yökerhoissa ja vastaavissa järjestettävät opiskelijabileet, mutta opiskelijakunta tarjoaa myös liikuntatapahtumia sekä erilaisia kerhoja, esimerkiksi lautapeli- ja formulat –teemoilla. Jokaisella VAMOKin opiskelijajäsenellä on yhtäläinen mahdollisuus ehdottaa vapaa-ajan tapahtumia toteutettavaksi.
Vuosittain VAMOK järjestää kaksi Hyvinvointiviikko-tapahtumasarjaa, joiden yhtenä keskeisenä teemana on tasa-arvoisuus ja yhdenvertaisuus. Teemaviikoilla esitellään esimerkiksi VAMOKin häirintäyhdyshenkilöiden toimintaa. VAMOK on nimennyt hallituksestaan kaksi häirintäyhdyshenkilöä, joihin häirinnän, syrjinnän tai kiusaamisen kohteeksi joutunut opiskelija voi olla yhteydessä. Häirintäyhdyshenkilö toimii tukihenkilönä ja neuvonantajana tilanteissa, joissa opiskelija kokee joutuneensa häirinnän tai syrjinnän kohteeksi. Mikäli häirintää kokenut opiskelija haluaa, häirintäyhdyshenkilö voi viedä asiaa eteenpäin esimerkiksi VAMKin henkilökunnan, opiskeluterveydenhuollon tai viranomaisten kautta. Opiskelijakunta tiedottaa jäsenilleen häirintäyhdyshenkilötoiminnastaan opintojen alun opiskelijakuntaperehdytyksessä sekä nettisivuillaan (Kuvio 2). Häirintäyhdyshenkilöt on nimetty häirintäpojaksi ja häirintätytöksi, mutta jatkossa VAMOK pohtii mahdollisuutta luopua sukupuolittuneesta häirintäyhdyshenkilötoiminnasta. Lähtökohtana sukupuolittuneeseen roolijakoon on ollut ajatus tilanteesta, jossa opiskelija kokisi sukupuolista tai seksuaalista häirintää. Tällöin kynnys ottaa yhteyttä oman kokemuksen mukaisen sukupuolen edustajaan saattaa olla matalampi.
VAMOKin toiminta on kaikille avointa. Ainoa kartoituksessa tunnistettu tilanne, jossa opiskelijoita saatetaan jakaa eri kategorioihin sukupuolen perusteella, liittyy opiskelijakulttuuriin kuuluvien akateemisten pöytäjuhlien istumapaikkajakoon. Tapahtumassa osallistujat jaetaan nimen perusteella istumaan vuorotellen mies –nainen –paikoille. Mikäli osallistuja kokee tämän jaottelun loukkaavaksi, on osallistujilla kuitenkin jo lippua ostaessaan mahdollisuus ilmoittaa, ettei halua tulla jaotelluksi sukupuolen perusteella.
Osana edunvalvontatyötään opiskelijakunta seuraa häirintä- ja syrjintätapausten määrää ja laatua ja tiedottaa näistä tarvittaessa VAMKin hyvinvointityöryhmälle sekä johdolle. Seurantaa toteutetaan VAMOKin hyvinvointikyselyllä, johon pyydetään vastauksia kaikilta VAMKin opiskelijoilta. Kyselyissä ei kysytä vastaajan ikää tai sukupuolta. VAMOK pyrkii aktiivisesti vaikuttamaan opiskelijakuntakentällä valtakunnallisesti siihen, ettei valtakunnallisissakaan kyselyissä näitä taustatietoja tiedusteltaisi, ellei se kyselyn sisällön perusteella ole välttämätöntä.
VAMOK nimeää opiskelijaedustajat kaikkiin VAMKin päättäviin työryhmiin ja toimielimiin. VAMKissa opiskelijat nähdään tasavertaisina yhteisön jäseninä ja siksi opiskelijoilla on mahdollisuus vaikuttaa opiskelua ja opiskeluolosuhteita koskevaan päätöksentekoon.
4.5 Palautteiden ja arviointien hyödyntäminen tasa-arvo- ja yhdenvertaisuustoiminnassa
Nykytilan arvioinnin toisena kartoituskohteena olivat VAMKin palautejärjestelmät ja niiden hyödyntäminen tasa-arvo- ja yhdenvertaisuustoiminnassa. Ylimmiksi palautteenkerääjätahoiksi tunnistettiin Opetus- ja kulttuuriministeriö (OKM) sekä Opetushallitus (OPH), joiden valtakunnallinen, ammattikorkeakokulujen rahoitukseen vaikuttava Ammattikorkeakoulujen valmistumisvaiheen opiskelijapalautekysely (AVOP) mittaa joiltain osin jopa suoraan tasa-arvon ja yhdenvertaisuuden toteutumista. Kyselyssä pyydetään opiskelijaa arvioimaan esimerkiksi, miten hyvin
- opetusmenetelmät ja työskentelytavat huomioivat opiskelijoiden yksilölliset oppimistavat. (vain AMK-tutkinnot)
- opettajat huomioivat opiskelijat tasapuolisesti ja oikeudenmukaisesti.
- opinnoissa huomioitiin monikulttuurisessa työympäristössä toimimiseen tarvittavat valmiudet. (vain AMK-tutkinnot)
- opetuksen toteutustavat opiskelun työn ja henkilökohtaisen elämäntilanteen yhteensovittamisen. (vain YAMK-tutkinnot)
AVOP-kysely toisin sanoen mahdollistaisi tasa-arvon ja yhdenvertaisuuden tilan kehittymisen seurannan näiltä osin. Lisäksi kyselyssä arvioitavat muutkin osa-alueet voivat tuottaa lisätietoa aiheesta, sillä ne linkittyvät vahvasti esimerkiksi tasa-arvolaissa mainittuihin erityistä huomiota vaativiin kokonaisuuksiin kuten opetukseen. Jatkossa AVOP-tuloksia tulisikin hyödyntää VAMKissa myös tasa-arvo- ja yhdenvertaisuustyössä toisin kuin tähän mennessä.
Toinen OKM:n ja OPH:n alaisuudessa toteutettava ja AVOPin tavoin rahoitusmalliin sidottu kysely on työelämään siirtyneiden, entisten opiskelijoiden Uraseuranta-kysely. Kysely selvittää muun muassa valmistuneiden työllistymistä, toimialoille sijoittumisesta ja organisatorista asemaa. Sitä voisikin hyödyntää tietolähteenä erityisesti vertikaalisen, sukupuolten tasa-arvon toteutumisen seurannassa. Tällä hetkellä sukupuolta ei kuitenkaan taustamuuttujana kysytä, joten VAMKinkaan ei ole mahdollista seurata tasa-arvotyön tuloksia kyselyn avulla.
Ammattikorkeakoulujen toimintaa arvioidaan säännöllisesti myös sisäisissä ja ulkoisissa auditoinneissa. Sisäisiä auditointeja on tehty viimeksi vuonna 2020, kun taas Kansallinen koulutuksen arviointikeskus arvioi VAMKia keväällä 2021 tehdyssä ulkoisessa auditoinnissaan. Auditoinnin arviointialueella 1 (Osaamista luova korkeakoulu) kiinnitetään huomiota opiskelijoiden tasa-arvoa ja yhdenvertaisuutta koskeviin asioihin kuten opiskelijavalintaa koskevaan lainsäädäntöön (esim. tasa-arvo) ja opiskelijoiden yhdenvertaisuuden tukemiseen sekä opiskelijoiden hyvinvointiin. VAMKia kiitettiin erityisesti tasa-arvon huomioimisesta kautta opiskelijan koko opintopolun. Auditoijat esittivät kuitenkin kehittämistoimenpiteeksi tasa-arvo- ja yhdenvertaisuussuunnitelman sisällyttämistä opiskelijoiden hyvinvointiohjelmaan. Lisäksi kielieroista johtuvaa yhdenvertaisuutta ehdotettiin edistettävän tuottamalla kaikille yhteiset materiaalit myös englanniksi. Kehittämisehdotukset on huomioitu auditoinnin kehittämissuunnitelmassa vuosille 2021-2024. Tulevaisuudessa tasa-arvoa ja yhdenvertaisuutta voisi arvioida myös osana sisäisiä auditointeja.
VAMK kerää aktiivisesti opiskelijoilta palautetta toiminnastaan. Jokaisen opintojakson päätteeksi opiskelijoilla on mahdollisuus antaa kurssipalautetta. Kurssipalautteessa opiskelijaa pyydetään arvioimaan, miten hyvin opetuksessa käytetyt työskentelytavat tukivat hänen oppimistaan. Kysymys linkittyy yhdenvertaisuuden arviointiin. Lisäksi VAMKissa kerätään opiskelijoilta yleistä palautetta vuotuisilla Tutka-kyselyillä. Kysymykset ovat osin samoja kuin AVOP-kyselyssä, mutta kysymyspatteristo vaihtelee vuosikursseittain. Esimerkiksi ensimmäisen vuosikurssin opiskelijat arvioivat VAMKin turvallisuutta, kun taas kolmannen vuosikurssin opiskelijat opettajien tasapuolisuutta ja oikeudenmukaisuutta. Toisin kuin aiemmin, tulevaisuudessa myös Tutka-kyselyiden tuloksia tulisikin hyödyntää tasa-arvo- ja yhdenvertaisuustyössä.
Jokainen VAMKin jäsen sekä ulkoiset sidosryhmät voivat antaa palautetta mistä tahansa VAMKin toimintaan liittyvästä asiasta nettisivujen Feedy-palautelomakkeen kautta. Feedy on osa selainpohjaista OTRS 5s -tikettijärjestelmää, johon palaute on mahdollista antaa täysin nimettömänä. Vuoden 2021 aikana Feedyn kautta on annettu 18 tasa-arvoa ja yhdenvertaisuutta koskevaa palautetta, ja kaikki on käsitelty asianosaisten sekä heidän esihenkilöidensä kanssa. Feedy-palautteista lähes kolmannes käsitteli opiskelun ja perhe-elämän yhteensovittamisen haasteita.
VAMKissa on aiemmin tehty vain henkilöstön tasa-arvo- ja yhdenvertaisuuskyselyitä. Suunnittelutyöryhmä päätti kartoittaa myös opiskelijoiden todellisia ja ajantasaisia kokemuksia tasa-arvon ja yhdenvertaisuuden toteutumisesta kyselyllä, joka tehtiin yhteistyössä VAMOKin kanssa, osana heidän vuotuista hyvinvointikyselyään (Liite 1). Sisältö luotiin työryhmässä, mutta VAMOK vastasi kyselyn julkaisusta ja markkinoinnista some-kanavissaan. Kysely oli avoinna 3.-10.12.2021. Laatupäällikkö vastasi tasa-arvo- ja yhdenvertaisuuskyselyn tulosten analysoinnista, joka esitetään seuraavissa kappaleissa.
4.6 Opiskelijoiden tasa-arvon ja yhdenvertaisuuden tilaa kartoittava kysely
4.6.1 Vastaajat
Kyselyn vastausprosentti oli vain 0,6%. Kyselyn oli aloittanut 23 vastaajaa, joista kaksi oli vastannut ainoastaan ensimmäiseen kysymykseen. Kesken jätetyn vastaamisen vuoksi näitä vastaajia ei ole huomioitu tulosten analysoinnissa. Muista 21 vastaajasta kaikki olivat päivätoteutuksen opiskelijoita, ja suurin osa ilmoitti opiskelevansa ensimmäisellä vuosikurssilla sosiaali- ja terveysalaa (Taulukko 1). Vastaajista 24% arvioi kuuluvansa yhteen ja 10% useampaan syrjinnälle alttiiseen ryhmään (moniperustaisen syrjinnän riski) (Kuvio 3). Yksikään ei arvioinut olevansa altis syrjinnälle etnisen tai kulttuuritaustansa vuoksi, mutta yksi vastaaja kertoi VAMKissa tapahtuvan laissa mainituista syrjintäperusteista poiketen koulutustaustaan perustuvaa syrjintää ja väheksymistä. VAMOKin periaatteiden mukaan kyselyssä ei kartoitettu vastaajien sukupuoli-identiteettiä. Tämä hankaloittaa tasa-arvon toteutumisen arviointia ja toisaalta sen edistämistoimenpiteiden valintaa. Suurempi ongelma on kuitenkin kyselyn marginaalisen pieni vastaajamäärä, joka voi vääristää todellista tasa-arvon ja yhdenvertaisuuden tilaa.
Taulukko 1. Vastaajat koulutusaloittain ja vuosikursseittain.
| Koulutusala | 1.vsk | 2.vsk | 3.vsk | Vsk:ia ei kerrottu | Yhteensä |
| Liiketalous | 2 | 1 | 0 | 1 | 4 |
| Sosiaali- ja terveysala | 6 | 4 | 1 | 0 | 11 |
| Tekniikka | 1 | 1 | 3 | 1 | 6 |
Kuvio 3. Syrjinnälle alttiit ryhmät vastaajien keskuudessa.
4.6.2 Tasa-arvon ja yhdenvertaisuuden tila
Kyselyssä pyydettiin vastaajia arvioimaan, toteutuuko tasa-arvo ja yhdenvertaisuus Kuvion 4 mukaisissa osa-alueissa hyvin. Ei syrjinnälle alttiiksi itsensä ilmoittaneista 28% arvioi VAMKin onnistuneen hyvin kaikissa kyselyssä arvioitavissa osa-alueissa, kun taas syrjinnälle alttiiden ryhmässä vastaavia arvioita ei annettu. Parhaiten VAMKissa on onnistuttu opiskelijakunnan toiminnassa sekä opiskelijavalinnoissa ja valintaperusteissa (Kuvio 4). Heikoimmiksi osa-alueiksi sen sijaan osoittautuivat oppimateriaalit, joskin avoimissa vastauksissa todettiin vaihtelua olevan opettajakohtaisesti. Toiseksi heikoiten tasa-arvon ja yhdenvertaisuuden koettiin toteutuvan opintosuoritusten arvioinnissa. Eräs opiskelija tarkensi, että opettajat olivat kohdelleet korona-aikana maskittomia opiskelijoita arvioinneissaan epätasa-arvoisesti ja muutoinkin epäasiallisesti. Toinen vastaaja puolestaan kertoi esimerkiksi esiintymispalkitsemisen perustuneen paremmuusjärjestykseen ennemmin kuin yksilöiden yksilöllisen osaamistason ylittämiseen.
Kuvio 4. Tasa-arvon ja yhdenvertaisuuden toteutumisen arviot osa-alueittain.
4.6.3 Epäasiallinen käyttäytyminen, syrjintä ja häirintä
Vastaajista 14% oli kohdannut VAMKissa nimittelyä, ennakkoluuloja, stereotypioita ylläpitäviä mielipiteitä tai eriarvoista kohtelua. Yleisempää tällaisen epäasiallisen käyttäytymisen havainnot olivat syrjinnälle alttiiden ryhmässä. Heistä 28% ilmoitti käyttäytymistä ilmenneen, kun taas ei syrjinnälle alttiista vastaavaa oli kokenut tai havainnut vain 7%. Epäasiallista käytöstä oli esiintynyt koskien kaikkia kyselyssä esitettyjä, syrjintäperusteiksi luettavia asioita (Kuvio 5) sekä kyselyssä esiin nousutta koulutustaustaa. Avoimissa vastauksissa kuvattiin, kuinka opiskelijoita on julkisesti nöyryytetty tai VAMKin yhteisön jäsenet ovat puhuneet epäasiallisesti:
”Yksi opettaja on nöyryyttävä opetustilanteissa ja virheitä ei saa tehdä, koska hän huutaa ja tekee virheistä numeron koko luokan edessä.”
”Yksi luokkakaveri heittää vitsiä sukupuoleen ja koulutukseen liittyen sekä rasismiin.”
”Olen myös nähnyt, kun opettajat eivät ota huomioon sukupuolisensitiivisyyttä ja saattavat asettaa joitakin oppilaita todella epämukavaan tilanteeseen.”
”Sitten toki muilla opiskelijoilla on epäasiallista kielenkäyttöä, samaten on opettajia, joiden mielestä on hyväksyttävää puhua hinteistä ja transuista.”
Kuvio 5. Syrjintäperusteisen epäasiallisen käyttäytymisen ilmeneminen VAMKissa.
Syrjintää ja häirintää oli VAMKissa esiintynyt epäasiallista käyttäytymistä useammin: 38% vastaajista oli kokenut omakohtaisesti tai havainnut niitä VAMKissa (Kuvio 6). On kuitenkin merkille pantavaa, että omakohtaiset kokemukset olivat yleisempiä syrjinnälle alttiiden (43%) kuin ei alttiiden (14%) joukossa. Syrjintää ja häirintää kohdanneet ilmoittivat, että syrjivästi tai häiritsevästi oli käyttäytynyt opettaja (50%) tai opiskelukaveri (88%). Muita henkilöstön jäseniä tai tahoja ei mainittu, eikä 63% vastaajista osannut myöskään arvioida syytä käytökselle (Kuvio 7). Vaikka VAMKissa on ilmennyt ikään ja kieleen perustuvaa epäasiallista käyttäytymistä, näistä syistä ei kuitenkaan ollut syrjitty tai häiritty. Kaikkia muita kyselyssä kartoitettuja syrjintäperusteita oli sen sijaan havaittu. Vain yksi syrjintää tai häirintää kohdanneista oli kertonut tapahtuneesta eteenpäin, vaikka yhtä lukuun ottamatta kaikki tiesivät voivansa olla yhteydessä joko terveydenhoitajaan tai VAMOKin häirintäyhdyshenkilöön. Tämän henkilön tavoin muista kyselyyn vastanneista toinen ei tiennyt, keneen olla yhteydessä syrjintä- tai häirintätapauksissa. Molemmat vastaajat olivat ensimmäisen vuosikurssin opiskelijoita.
Kuvio 6. Syrjinnän ja häirinnän havainnot ja kokemukset VAMKissa.
Kuvio 7. VAMKissa kohdatun syrjinnän ja häirinnän arvioidut perusteet.
Yleisen häirinnän lisäksi tasa-arvo- ja yhdenvertaisuuskyselyssä kartoitettiin erikseen vastaajien seksuaalisen häirinnän kokemuksia. Sitä oli kokenut 24% kaikista ja 43% syrjinnälle alttiisiin ryhmiin kuuluvista vastaajista. Yleisimmät häirinnän muodot olivat kaksimielisyyksien tai loukkaaviksi koettujen vitsien kertominen (80% häirityistä) sekä vastaajien vartalon tai seksuaalisuuden kommentointi ikävällä tavalla (60% häirityistä) (Kuvio 8). Lisäksi yhdelle oli ehdotettu seksiä. Yksikään kyselyyn vastaajista ei kuitenkaan ollut joutunut fyysisen tai eri viestimien kautta tulevan seksuaalisen häirinnän kohteeksi. Kukaan ei myöskään kokenut itse syyllistyneensä kyselyssä kartoitettuun epäasialliseen käyttäytymiseen, syrjintään tai seksuaaliseen tai muuhun häirintään.
4.6.4 Saavutettavuuden tila
Saavutettavuuden ja esteettömyyden toteutumista oli arvioinut 19 vastaajaa, joten vain heidän vastauksensa on huomioitu tulosten tarkastelussa. Vastaajista 16% arvioi kaikkien kyselyssä kartoitettujen saavutettavuuden osa-alueiden toteutuneen hyvin. Kaikki näin arvioineet lukeutuivat ei syrjinnälle alttiiden ryhmään. Toisaalta myös kriittisimpien vastaajien keskuudessa oli tähän ryhmään kuuluvia, sillä kolmannes vain yhden osa-alueen toteutumisen hyväksi kokeneista ei kokenut olevansa syrjinnälle altis minkään syrjintäperustaan nojalla. Kriitikkojen mukaan VAMK on onnistunut erityisesti viestinnässään ja opiskelua vaikeuttavien tekijöiden huomioimisessa opetus- ja tenttijärjestelyissään. Jälkimmäinen osa-alue nousi myös kaikkien 19 vastaajan keskuudessa toiseksi parhaimmaksi heti VAMKin tilojen esteettömyyden ja saatettavuuden jälkeen (Kuvio 9). Sen sijaan erilaisten oppimistapojen huomioiminen ja sitoutuminen saavutettavuus- ja esteettömyystyöhön ilmenevät VAMKin toiminnassa heikosti. Erityisen heikoksi nämä osa-alueet arvioitiin syrjinnälle alttiiden ryhmässä, jossa vain reilu neljäsosa arvioi ne hyviksi. Vastaavasti puolet ei syrjinnälle alttiista vastaajista koki VAMKin onnistuneen näissä osa-alueissa.
Kuvio 9. Saavutettavuuden ja esteettömyyden toteutumisen arviot osa-alueittain.
4.6.5 Vastaajien antamat kehittämisehdotukset
Kyselyssä pyydetiin vastaajia antamaan konkreettisia kehittämisehdotuksia opiskelijoiden tasa-arvon ja yhdenvertaisuuden edistämiseksi. Vastauksissa esitettiin yhtenä kehittämisehdotuksena tasa-arvo- ja yhdenvertaisuussuunnitelman tekemistä sekä tilannekartoitusten tekemistä jatkossakin. Päällimmäisiksi kehittämisalueiksi vastaajat nostivat kuitenkin kulttuuriset ja vuorovaikutukselliset muutosehdotukset: Vastauksissa peräänkuulutettiin avointa, opiskelijat mukaan ottavaa keskustelua ja kehotettiin kiinnittämään huomiota niin opettajien kuin opiskelijoiden asialliseen käyttäytymiseen opastamiseen. Koulutustaustasta johtuvan syrjinnän esiin nostanut vastaaja ehdotti lisäksi, että matemaattisten aineiden opetukseen tarjottaisiin esimerkiksi osaamistasoa kohentavia, täydentäviä kesäopintovaihtoehtoja.
5. Kehittämistavoitteet ja toimenpiteet opiskelijoiden tasa-arvon ja yhdenvertaisuuden edistämiseksi VAMKissa
Kartoituksen perusteella keskeisimmäksi kehittämisen tavoitteeksi nousi opiskelijoiden tasa-arvo- ja yhdenvertaisuustyön vakiinnuttaminen VAMKissa ja toisaalta linkittäminen laatujärjestelmään erilaisten palautekanavien kautta. Jotta opiskelijoiden tasa-arvon ja yhdenvertaisuuden tilan arviointi olisi jatkossa luotettavampaa ja kattavampaa, kartoituskyselyä pitää kuitenkin kehittää ja vastausprosenttia kasvattaa. VAMOKin kanssa yhdessä tunnistettiin lisäksi tarve vaikuttaa valtakunnallisestikin palaute- ja muiden kyselyiden sukupuoli-identiteetin määrittelyyn. VAMKissa puolestaan tulee opiskelijoille tehdyn kyselyn tulosten mukaan kasvattaa niin henkilöstön kuin opiskelijoidenkin tasa-arvo- ja yhdenvertaisuusosaamista. Vuonna 2022 tasa-arvoa pyritään edistämään myös tukemalla perhe-elämän ja opiskelun sujuvaa yhdistämistä. Alla on esitetty näiden kehittämistavoitteiden saavuttamiseksi tehtävät toimenpiteet, vastuutahot sekä toteutuksen ja arvioinnin aikataulutus.
| Kehittämistavoite | Toimenpide | Vastuutaho | Aikataulu | Arviointi |
| Opiskelijoiden tasa-arvo- ja yhdenvertaisuustyön vakiinnuttaminen | Tämän suunnitelman noudattaminen ja yhdistäminen henkilöstön tasa-arvo- ja yhdenvertaisuustyöhön | Työryhmä | 2022 | Loppu-vuosi 2022 |
| Tasa-arvo- ja yhdenvertaisuustyön kytkeminen laatujärjestelmään | Palautejärjestelmien hyödyntäminen tasa-arvon ja yhdenvertaisuuden tilan arvioinnissa | Laatupäällikkö | 2022 | Loppu-vuosi 2022 |
| Tasa-arvo- ja yhdenvertaisuuskyselyn kehittäminen ja vastausprosentin nostaminen | Kyselyn sisällön ja arviointiasteikkojen muokkaus Kyselyn markkinointi sekä VAMKin että VAMOKin kanavissa |
Laatupäällikkö
VAMOK |
Loppuvuosi 2022 | Loppu-vuosi 2022 |
| Tasa-arvo- ja yhdenvertaisuusosaa-misen lisääminen | Moodle-kurssi opiskelijoille ja henkilöstölle | Työryhmä | 2022 | Loppu-vuosi 2022 |
| Sukupuolittuneiden kyselyiden välttäminen | Sukupuolen kysyminen vain, jos se on tarpeen esim. kehittämistoimen-piteiden kohdistamiseksi Mahdollistetaan “en halua määritellä” -vaihtoehdon valitseminen Pyritään muutokseen myös valtakunnallisissa kyselyissä yhteistyökumppaneiden ja verkostojen kautta |
VAMKin kyselyissä laatupäällikkö
VAMOKin kyselyissä |
2022 | Loppu-vuosi 2022 |
| Perheellisten opiskelijoiden opintojen edistymisen tukeminen | ”Perhemyönteinen VAMK” –ohjelman luominen | Turvallisuus-, työsuojelu- ja kiinteistöpäällikkö
Hyvinvointityöryhmä |









